如果不能输出样本可视化的话,可以把show_images方法里面的ax.imshow(img.numpy())改成ax.imshow(img.permute(1, 2, 0).numpy()),然后调用的时候直接传X就行了,不用reshape。(permute方法的作用是调整维度顺序,torch和matpoltlib的默认顺序是不一样的)
附上我对 torch.transforms 的理解
torchvision 文档地址
-
torchvision.transforms方法:图像变换操作集合包,eg.trans = [transforms.ToTensor()] # torchvision.transforms is v1, v2 is recommended in pytorch trans.insert(0, transforms.Resize(resize)) trans = transforms.Compose(trans) mnist_train = torchvision.datasets.FashionMNIST( root="d2l_data", train=True, transform=trans, download=True)Compose()封装一系列trans操作,依次为Resize和ToTensor,注意 Compose 前trans列表中的元素是一系列函数对象,代表对图像进行的操作。Resize(size)对图像按照原比例方法,具体方法是 (height, width) => (size * height / width, size), height / width 即保持了原图形的比例,并按照size大小进行缩放。ToTensor()即把图片数据从PIL类型变换成32位浮点数Tensor格式。trans = transforms.Compose(trans)后的对象可传入 dataset 中的 transform 参数,例如mnist_train = torchvision.datasets.FashionMNIST( root="d2l_data", train=True, transform=trans, download=True)
练习题找发一下我找到的资料
-
torchvision 0.8后使用了gpu来加速图像操作 tranforms python 3.x - PyTorch: Speed up data loading - Stack Overflow,需要使用 torch.nn.Module,帖子对 torchvision 0.8 前版本的一些加速技巧也作了介绍
transforms = torch.nn.Sequential( T.RandomCrop(224), T.RandomHorizontalFlip(p=0.3), T.ConvertImageDtype(torch.float), T.Normalize([0.485, 0.456, 0.406], [0.229, 0.224, 0.225]) ) -
使用 HDF5 文件来组织大规模数据集 Quick Start Guide — h5py 3.12.1 documentation
-
使用 Numpy Memmap 来加载数组,使用懒加载的方法 Tricks to Speed Up Data Loading with PyTorch (github.com)
你好,是否可以设置一个变量来取代函数的位置呢?通过修改变量的值来改变全局num_workers的取值。我不是很清楚定义函数的优点,谢谢
如果用jupyter notebook的话,需要在另一个code框里定义一个迭代器 比如it ,然后再在原本的框里用next(it),就可以了
在下面download数据集的时候有用到,是指下载下来的图片用像素的tensor形式保存,两个零是因为,数据集的每个元素是元组,包含像素的tensor和label,第一个0是定位到第一个样本,第二个0是定位到元组的第一个元素,就是张量
可以试试加入下列代码,解决“检测到多个 OpenMP 实例时,继续运行程序”,我是因为这个错误导致服务挂掉。
import os
os.environ[‘KMP_DUPLICATE_LIB_OK’] = ‘TRUE’
| batch_size | num_worker | time(sec) |
|---|---|---|
| 1 | 1 | 25.67 |
| 1 | 4 | 14.61 |
| 128 | 1 | 5.73 |
| 128 | 2 | 4.57 |
| 256 | 1 | 5.63 |
| 256 | 4 | 4.88 |
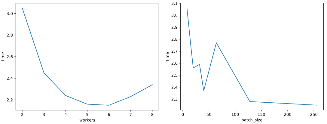
要选择合适的batch_size 和 线程
为什么非函数定义的trans = transforms.ToTensor()后面无需加上括号,而函数load_data_fashion_mnist中要赋值成trans= [transforms.ToTensor()]这种形式呢
这里他需要两种转换, totensor 和 resize , 第一个 trans列表把两种变换 放进去,在调用compose 把两个 变换 整合到一起。trans 只是 重复用了变量名字,需要多个变换组合到一起需要用compos 合起来
(1)会。因为I/O次数增加,无法利用GPU等原因影响性能。
(2)增加worker,贴上gpt的生成:
- 增加 num_workers 来并行加载数据。
2. 优化数据预处理,减少冗余计算。
3. 使用更高效的数据存储格式,如 HDF5 或 TFRecord。
4. 将数据集分片(shard)以支持分布式训练。
5. 使用 SSD 硬盘存储数据,提高加载速度。
6. 使用内存缓存、数据库等高效数据存储方式。
show_images(X.reshape(18, 28, 28), 2, 9, titles=get_fashion_mnist_labels(y));
这里为什么要用reshape,以及为什么没有灰度分量X.reshape(18, 1, 28, 28)
return 多了一個tab吧 要和第一個 def 對上呢
